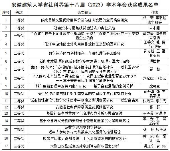
本网讯 近日,安徽省社科联公布了第十八届(2023)学术年会获奖成果名单,ku游官方获奖17项,占全省获奖总数的11.3%,一等奖3项、二等奖13项、三等奖1项。其中,我校公管学院共获一等奖、二等奖11项。

本次学术年会由安徽省社科联主办,设三个专场,分别由阜阳师范大学社科联、ku游官方社科联和池州学院社科联承办。征文收到全国各高校党校、科研单位的专家学者投稿700余篇,经省社科界第十八届学术年会评审委员会评审,共评出获奖成果150项。
安徽省社科界学术年会是全省人文社会科学多学科、高层次、权威性、品牌化的学术交流平台,是全省社会科学界展示最新学术成果、推动学科学术交流、培育学界学术新人、促进学科学术体系建设的标志性盛会。年会论文一、二等奖被省教育厅列为我省高校科研奖励项目,并列入高校教师专业技术资格科研奖励分类表,奖励等级为三类。
一直以来,ku游官方党委高度重视哲学社会科学的发展和培育工作,始终注重与安徽省社科联、省内各大高校和研究机构交流合作,未来学校将继续发挥“建字牌”“徽文章”的人文社科研究优势,为美好安徽高质量发展发出建大声音、贡献建大力量。(文:黄大芬 王秉义;审核:黄佳豪 雷经发)
编辑:李欣;终审:徐庚阳

