材料与化学工程学院
建大首页
信息门户
领导信箱
就业工作处
首页
学院概况
学院简介
学院领导
现任领导
历史沿革
机构设置
岗位职责
联系我们
师资队伍
师资概况
教师名录
无机非金属材料工程系
高分子材料与工程系
应用化学系
化学工程与工艺系
金属材料工程系
新能源材料工程系
化学实验中心
材料实验中心
现代分析测试中心
行政人员
博士生导师
硕士生导师
教学名师
教授风采
教育教学
本科生教育
教学通知
专业介绍
培养方案
研究生教育
培养方案
规章制度
学位点建设
专业认证
质量工程
创新创业
审核评估
学科科研
学科介绍
科研成果
学术论文
国家专利
标准规范
科研获奖
党群工作
组织机构
规章制度
理论学习
工会工作
学生工作
规章制度
奖贷助勤
心理驿站
学工动态
ku游平台登录网站首页
本科招生
研究生招生
招生简章
招生公告
就业信息
重点平台
化学实验中心(省级示...
中心简介
师资队伍
实验教学
仪器设备
实验室规章制度
材料实验中心(省级示...
中心简介
师资队伍
实验教学
仪器设备
实验室规章制度
现代分析测试中心
中心概况
仪器设备
服务内容
相关下载
联系我们
实验室规章制度
安徽省先进建筑材料工...
实验室简介
学术带头人
研究成果
功能分子设计与界面过...
实验室简介
学术带头人
研究成果
特种电线电缆国家地方...
实验室简介
学术带头人
研究成果
校友天地
校友名录
无机非金属材料工程专...
高分子材料与工程专业
应用化学专业
化学工程与工艺专业
金属材料工程专业
电子科学与技术专业
研究生
毕业相册
校友风采
校友分会动态
下载专区
党建行政
本科教学
研究生教学
科研工作
学生工作
其他
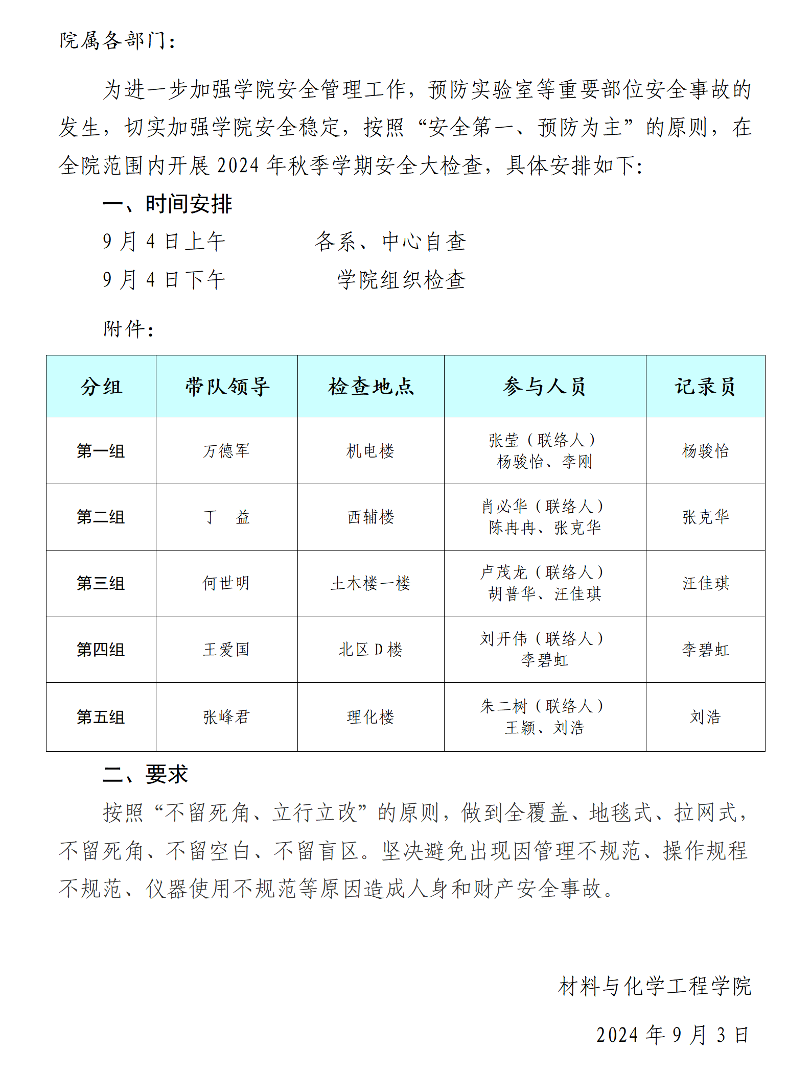
关于开展2024年秋季学期安全大检查的通知
发布者:丁益
发布时间:2024-09-03
浏览次数:
10
map