【学科专业竞赛】土木学子在第三届安徽省大学生交通科技大赛中获佳绩
发布时间: 2021-12-07 浏览次数: 1080

本网讯 124日,由安徽省教育厅主办,由安徽三联学院承办,由合肥工业大学、ku游官方、国家车辆驾驶安全工程技术研究中心协办的“‘三联交通杯’第三届安徽省大学生交通科技大赛”决赛圆满结束。

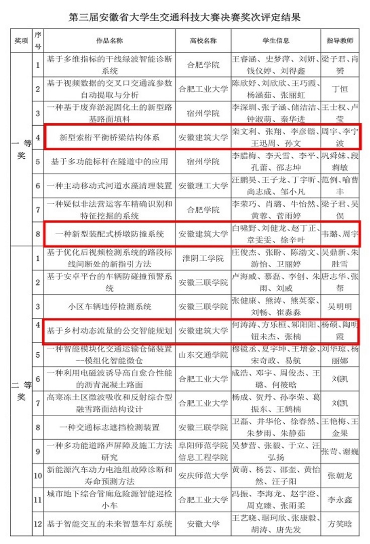
本届大赛以“智慧交通”为主题,培养学生科技创新精神和意识,提高科学素养,鼓励省内各高校积极选拔优秀作品参赛,从多元化角度展示学生对现代智慧交通应用问题的关注和解决方案,共有省内外22所高校的105份作品参与。土木学院6份参赛作品全部顺利进入决赛,在各位指导老师的悉心指导和同学们的努力下,作品《新型索桁平衡桥梁结构体系》(学生:栾文利、张翔、李彦锴、王迅周、孙文;指导老师:周宇、李宁波)与《一种新型装配式桥墩防撞系统》(学生:白啸野、刘健龙、章雯雯、赵丁正、徐辛叶;指导老师:韦璐、周宇)两项作品荣获一等奖,《基于乡村动态流量的公交智能规划》(学生:何涛涛、方乐恒、邾阳阳、钮未杰、张楠;指导老师:杨硕、陶明霞)获二等奖,《灵动运河桥》(学生:孙文、章雯雯、张翔、石梓钰、邓颖;指导老师:周宇、石贤增)获三等奖。

大赛旨在积极响应“一带一路”“交通强国”国家战略,展现我省在校大学生交通科技创新与实践能力,进一步促进我省高校大学生交通科技活动的开展,加强高校间交通科技文化的交流,更好地服务我省交通科技应用,并为省内高校开展专业评估提供重要支撑。此次比赛充分展现了土木学子扎实的专业功底和技术水平,也为我校在道桥交通领域人才培养方面的经验交流、成果互鉴搭建了平台,为推动我校交通工程、道路桥梁与渡河工程、土木工程等相关专业的教学改革创设了机会,同时也为青年学子展现专业风采与创新思维提供了舞台。(作者:周宇,韦璐,白啸野;审稿:王媛)



皖ICP备020545号 Copyright 2010 ku游官方 土木工程学院 All Rights Reserved
Baidu
map